跳到主要内容
版本:Next

工位控制面板

1. 模块概述

核心功能: 工位控制面板是LMES系统中用于实时监控和控制关联工序的流程的专用工具,是进行实时监控和故障排查的首选工具。它提供了流程实例的可视化监控、实时日志查看、变量状态监控以及远程干预操作等功能。

  • 组件标识: ConsoleManagement
  • 组件名称: 控制台
  • 组件分类: run (插件)

用户价值: 该模块使操作人员和工程师能够直观地了解工位流程的运行状态,快速定位和解决生产过程中出现的问题,确保生产过程的顺畅进行。通过工位控制面板,用户可以及时进行必要的手动干预,如流程重置等操作,有效减少生产中断时间。

2. 场景说明

工位控制面板主要适用于以下业务场景:

  • 流程预览: 通过工位控制面板可以直观地预览整个工序流程的结构和执行路径,帮助操作人员和工程师提前了解流程的设计逻辑和关键环节,为生产准备和异常处理提供参考。流程预览功能允许用户在不实际执行流程的情况下,查看流程的各个节点、分支条件和执行顺序,有助于快速理解复杂流程的工作原理。

流程控制界面总览

  • 生产监控: 实时查看工位流程的运行状态,包括流程是否正在运行、已停止或处于异常状态。

  • 故障排查: 当生产过程中出现异常时,通过查看实时日志和变量状态,快速定位问题原因。

  • 流程干预: 在需要时对流程进行手动干预,如重置流程,以恢复正常生产。系统会弹出确认对话框以防止误操作:

  • 流程调试: 对于新增流程或修改后的流程,进行实时调试和验证。

  • 生产异常处理: 当流程出现异常时,通过工位控制面板及时处理,避免影响整体生产进度。

3. 功能介绍

界面总览

工位控制面板界面提供了流程状态显示、实时日志查看、变量监控和操作控制等功能区域。通过该界面,用户可以全面了解工位流程的运行情况,并进行必要的操作。

界面中的下拉选择器如图所示:

下拉选择器

工位控制面板完整界面如图所示:

  • 顶部操作区:包含工序/工位选择下拉框、查看流程、一键重启等快捷操作按钮。其中,"查看流程"按钮是流程预览功能的入口,点击后会以可视化方式展示当前工序流程的完整结构和执行路径。点击一键重启按钮时,系统会弹出重启确认对话框:

重启确认对话框

  • 主要功能区:分为三个核心板块:
    • 关键日志区域:显示最新的重要日志信息,每条日志都配有定位按钮,方便快速定位相关流程
    • 快捷操作区域:提供重置流程、搜索等常用操作按钮
    • 参数信号操作区域:用于监控和控制设备参数
  • 流程类型标签页:支持多种不同类型的流程,包括普通工序流程和生成码流程等
  • 日志筛选与展示区:位于界面底部,提供日志等级、关键词、时间范围等筛选功能,并实时展示各类流程的运行日志
  • 实时更新机制:所有区域的数据都支持实时更新,确保用户获取最新的设备状态信息

3.1 实时日志监控

工位控制面板提供了强大的实时日志监控功能,这是进行故障排查的核心工具。

日志监控区域如图所示:

  • 日志类型: 控制台会实时推送当前工位关联流程的所有日志,包括 flowlog (流程逻辑日志)、tracelog (追溯数据日志) 和 warnlog (警告/错误日志)。
  • 实时更新: 日志会自动实时更新,无需手动刷新文件。
  • 错误识别: 警告日志窗口中会用红色显示错误信息,便于用户快速识别问题。
  • 流程追踪: 通过流程日志窗口,可以查看流程执行的详细步骤,定位到最后一条成功执行的日志,从而判断问题点。

在实际操作中,当出现异常时,日志监控区域会显示详细的错误信息,例如:

日志搜索框中自动填入实例ID

当点击关键日志区域的"定位"按钮时,系统会自动将实例ID填入搜索框,方便用户快速定位相关日志。

  • 日志筛选功能:界面提供了多种筛选工具,包括日志等级下拉框(可选择不同严重程度的日志)、关键词搜索框、时间范围选择器,以及节点名称筛选器,帮助用户快速定位所需日志信息。
  • 日志展示格式:每条日志包含时间戳、日志等级、流程类型标识和详细日志内容,清晰展示流程运行状态和异常信息。
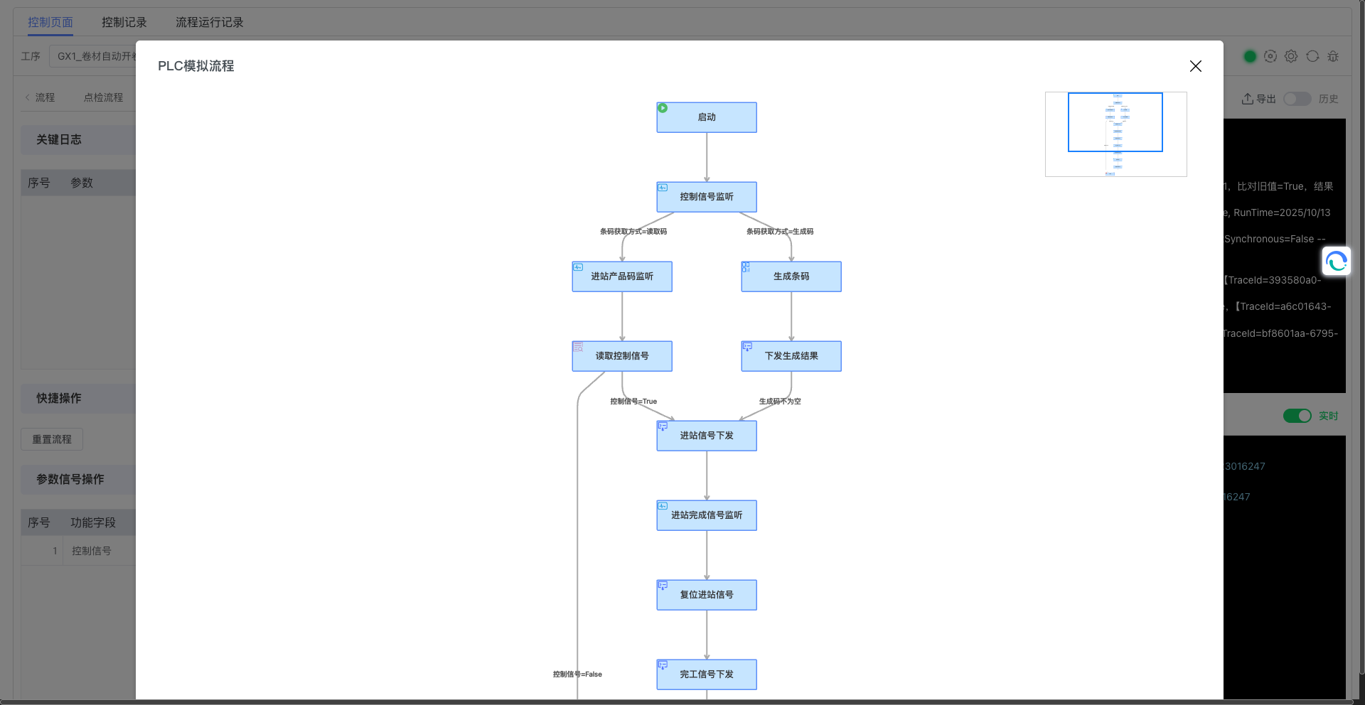
  • 多流程类型支持:支持同时监控多种流程类型的日志,包括普通工序流程和PLC模拟流程等。
  • 实时/非实时模式切换:界面右下角提供了一个"实时"开关,默认开启。开启时日志会自动实时更新;关闭时,日志将停止自动刷新,用户可以专注查看历史日志信息。
  • 日志检索功能:通过日志等级、关键词和时间范围的组合筛选,可以精确检索特定条件的日志。设置好筛选条件后,点击"搜索"按钮即可执行检索操作。

3.2 变量实时监控

变量实时监控功能允许用户实时查看所有在流程中定义的PLC变量的当前值及其变化。

  • 实时更新: 变量值会实时更新,反映设备的最新状态。
  • 状态判断: 通过观察变量监控区域,用户可以检查PLC信号是否按预期变化,判断流程是否正常执行。
  • 故障排查: 在流程出现异常时,变量监控可以帮助用户确定是否是由于设备信号异常导致的问题。

变量监控区域如图所示:

  • 参数信号操作区:包含进站信号、产品码、出站信号等14个关键参数,每个参数都配有下发按钮,支持手动干预参数值。在普通工序流程标签页下,参数信号操作区域包含进站信号、进站产品码等14项参数。
  • 多变量监控:支持同时监控37个变量,包括InStationSignal1等输入信号和OutStationSignal等输出信号。
  • 写权限支持:部分变量具备写权限,用户可以根据需要修改变量值,实现对设备的精确控制。
  • 参数下发功能:对于具备写权限的变量,用户可以直接在界面上点击对应参数的"下发"按钮,手动修改并下发变量值到PLC,实现对设备的远程控制和干预。这在紧急情况下或测试阶段特别有用。

3.3 流程状态可视化

工位控制面板提供了清晰的流程状态可视化功能,让用户能够直观地了解流程的当前状态。

  • 状态指示: 能清晰地显示当前流程是正在运行、已停止还是处于异常状态。
  • 流程实例ID: 显示当前流程的实例ID,方便用户在日志中精确追踪单次流程执行的所有相关日志。
  • 关键日志显示: 系统会将重要的异常信息显示在关键日志区域,并提供定位按钮,方便用户快速找到相关日志。

3.4 远程控制操作

工位控制面板允许操作员或工程师直接从界面上对流程进行远程控制操作。

  • 流程重置: 当流程出现异常或需要重新开始时,可以通过工位控制面板对流程进行重置操作。点击重置按钮后,系统会弹出确认对话框,防止误操作。
  • 优化重置: 优化后的重置流程确保更新工序后,重置能够获取最新的工序信息。
  • 流程实例记录: 新增流程运行记录功能,提供流程实例记录近七天的流程实例,方便排查流程运行时存在的问题。

4. 操作指南

4.1 进入工位控制面板

  1. 通过软件运行URL进入LMES系统。
  2. 导航至生产运行管理 -> 流程控制 -> 工位控制面板模块。
  3. 选择需要监控的工位。

系统设置模态框如图所示:

系统设置模态框

4.2 故障排查步骤

当出站流程出现问题时,可以按照以下步骤进行排查:

完整的工位控制面板界面如图所示:

完整工位控制面板界面

  1. 打开工位控制面板: 进入对应工位的控制台界面。
  2. 查看关键日志: 首先检查界面上方的关键日志区域,快速了解是否有异常信息。
  3. 筛选并分析详细日志:
    • 在底部日志筛选区域,使用日志等级下拉框选择"错误"或"警告"类型,快速定位问题日志
    • 可以输入关键词或选择特定时间范围缩小搜索范围
    • 查看流程执行的详细步骤,定位到最后一条成功执行的日志,从而判断问题点
    • 根据需要,点击界面右下角的"实时"开关,可以切换日志的实时更新状态。关闭实时模式后,可以更方便地查看和分析历史日志,而不受新日志不断刷新的影响。
  4. 检查变量状态: 观察变量监控区域,检查PLC信号(如进站信号、出站信号等)是否按预期变化。
  5. 进行必要干预: 根据排查结果,进行相应的处理,如重置流程等操作。

4.3 重置流程操作

当流程需要重置时,可以按照以下步骤操作:

  1. 在工位控制面板界面中,找到重置按钮。

  2. 点击重置按钮,系统会提示确认,并弹出包含备注输入框的确认对话框:

    重置流程确认对话框

  3. 输入备注信息后,点击确认按钮,流程将被重置为初始状态。

注意: 重置流程会中断当前正在执行的流程,请确保在合适的时机进行操作。

4.4 参数下发操作

当需要手动干预设备参数时,可以通过参数下发功能进行操作:

参数下发对话框如图所示:

参数下发对话框

  1. 在参数信号操作区域,找到需要修改的参数项。
  2. 确认该参数具有写权限(在"类型"列显示为"读写")。
  3. 点击对应参数右侧的"下发"按钮。
  4. 在弹出的对话框中,输入新的参数值和备注信息。
  5. 确认无误后,点击"确定"按钮,系统将新的参数值下发到PLC。

例如,点击"进站信号"参数的下发按钮时,会弹出如下对话框:

进站信号功能字段操作对话框

注意: 参数下发操作可能会直接影响设备的运行状态,请确保操作前已经充分了解参数的含义和可能的影响。

5. 最佳实践与注意事项

5.1 流程类型标签页功能

LMES系统支持多种流程类型,用户可以通过切换标签页查看不同流程的参数和状态:

  • 普通工序流程: 包含14项参数,如进站信号、进站产品码等

普通工序流程标签页界面如图所示:

普通工序流程标签页

  • 生成码流程: 包含4项参数,如生成码触发信号、产品识别码等

不同流程类型的标签页可以帮助用户针对不同的生产环节进行精确监控和控制。生成码流程标签页界面如图所示:

生成码流程标签页

最佳实践

  • 实时监控: 建议在生产过程中持续监控工位控制面板,及时发现并解决问题。
  • 定期检查: 定期检查流程运行记录,了解流程的运行情况。
  • 故障排查: 当出现问题时,优先使用工位控制面板进行排查,而不是直接查看日志文件。
  • 流程调试: 对于新增或修改的流程,使用工位控制面板进行实时调试,确保流程正常运行。
  • 日志模式选择: 在进行详细的日志分析时,建议关闭实时模式,以便更专注地查看和分析历史日志。分析完成后,记得重新开启实时模式以监控最新状态。
  • 参数干预: 在紧急情况下,合理利用参数下发功能可以快速解决一些简单的设备问题,但应遵循最小干预原则。

注意事项

  • 权限控制: 工位控制面板的操作可能会影响生产过程,请确保只有授权人员才能进行操作。
  • 操作谨慎: 在进行流程重置等操作时,请确认操作的必要性和安全性。
  • 数据保存: 重置流程前,请确保已保存必要的数据和记录。
  • 参数下发安全: 进行参数下发操作前,务必确认参数的含义和预期影响。建议在非生产高峰期或测试环境中进行参数调试,避免对生产造成不良影响。

6. 附录

术语解释

  • 流程实例: 流程的一次具体执行过程。
  • PLC变量: 可编程逻辑控制器中的变量,用于控制和监控设备状态。
  • 流程日志: 记录流程执行过程的详细信息。
  • 重置流程: 将流程恢复到初始状态的操作。