流程配置
流程配置是LMES系统的核心基础功能,用于定义和管理生产过程中的业务流程模板。通过可视化的流程设计工具,您可以构建标准化、可复用的流程模板,实现生产设备、操作系统和管理系统之间的协同控制。
- 组件标识: FlowManagement
- 组件名称: 流程管理
- 组件分类: run (插件)
核心功能
流程引擎
- 提供丰富的流程节点类型库,支持设备交互、数据处理、条件判断等多种节点
- 支持串行、并行、分支等复杂流程逻辑的编排
- 实现与PLC、特殊设备及第三方系统的标准化交互接口
流程模板
- 可被工序、工位或其他业务对象引用,自动创建流程实例
- 支持参数化配置,同一模板适配不同生产场景
- 提供批量配置功能,快速完成多工位的流程部署
设计原则
- 遵循"谁的信号,谁负责握手交付"的设计原则
- 确保流程模板的可维护性和可扩展性
- 支持流程版本管理和变更追溯
1. 功能概述
1.1 流程管理主界面

流程管理主界面展示了系统中所有已创建的流程模板。在此界面,您可以:
- 查看所有流程模板的列表
- 通过搜 索框快速查找特定流程模板
- 创建新的流程模板
- 对现有流程模板进行编辑、复制或删除操作

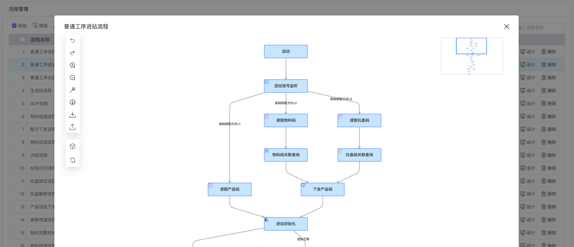
1.2 流程模板设计界面

流程模板设计界面是创建和编辑流程的核心工作区,包含以下主要部分:
- 左侧:流程节点类型库,提供各种可用的节点类型
- 中间:流程设计画布,用于拖拽和连接各个节点
- 右侧:节点属性配置面板,用于设置选中节点的详细参数
1.3 流程节点类型

系统提供多种流程节点类型,包括但不限于:
- 基础节点:开始、结束、条件分支等
- 设备交互节点:PLC通信、设备控制等
- 数据处理节点:数据采集、计算、验证等
- 系统集成节点:与第三方系统交互的接口
1.4 节点属性配置

每个节点都有其特定的属性配置选项,通过右侧属性面板可以设置:
- 节点基本信息:名称、描述、ID等
- 执行条件:触发条件、前置条件等
- 数据映射:输入/输出参数配置
- 超时设置:执行超时时间及处理策略
1.5 流程连接与逻辑控制

流程设计支持复杂的逻辑控制:
- 串行执行:节点按顺序依次执行
- 并行执行:多个节点同时执行
- 条件分支:根据条件选择不同执行路径
- 循环执行:特定条件下重复执行某些节点
1.6 流程参数设置



通过右键流程的"参数设置"功能,可以对流程进行功能和字段配置:
- 功能配置:定义流程所需的功能参数和属性
- 字段配置:设置流程中使用的数据字段和变量
- 变量映射:工序关联流程后,可以在工位中对这些字段关联具体变量
- 参数继承:支持从模板继承参数设置,提高配置效率
1.7 批量配置

批量配置功能主要用于方便用户批量 修改流程所关联工序工位的变量信号配置,显著提升配置效率和便利性:
- 功能目的:简化多个工位相同流程的变量配置过程
- 适用场景:相同流程被多个工序工位引用时的批量信号配置
具体配置步骤:
- 选择流程,点击批量配置,系统呈现出批量配置弹窗
- 工位列表将自动过滤出该流程所关联的所有工位
- 选择需要配置的工位,点击"流程功能配置"tab栏
- 批量定义字段变量规则,完成信号映射配置
操作提示:批量配置弹窗支持多选变量并按顺序往下填充,进一步提高配置效率
2. 操作指南
2.1 创建流程模板
- 在流程管理主界面,点击"新建"按钮
- 输入流程模板名称和描述
- 在设计界面中,从左侧节点库拖拽所需节点到画布中
- 配置每个节点的属性参数
- 连接各节点,建立执行顺序和逻辑关系
- 点击"保存"按钮保存流程模板
2.2 编辑流程模板
- 在流程管理主界面,找到需要编辑的流程模板
- 点击"编辑"按钮进入设计界面
- 修改节点配置、连接关系或添加/删除节点
- 完成修改后点击"保存"按钮
2.3 引用流程模板
- 在工序或工位配置界面,选择"关联流程"选项
- 从流程模板列表中选择需要引用的模板
- 配置流程实例的初始参数
- 确认并保存配置
2.4 监控流程实例
流程实例的监控是通过 工位控制面板 进行的:
- 进入工位控制面板界面
- 选择需要查看的工位及其关联的流程实例
- 查看流程实例的实时执行状态和节点信息
- 通过工位控制面板可进行必要的手动干预操作
- 监控流程执行过程中的各项参数和状态变化
3. 常见问题
3.1 流程执行卡在某个节点不动怎么办?
检查该节点的配置是否正确,特别是执行条 件和超时设置。如果是与外部设备交互的节点,确认设备连接状态和通信是否正常。
3.2 如何处理流程执行过程中的异常?
系统提供异常处理机制,可以在流程设计时为关键节点配置异常处理策略,如重试、跳过或终止流程。也可以在监控界面手动干预处理异常情况。
3.3 流程模板能否被多个工序或工位同时引用?
是的,一个流程模板可以被多个工序或工位引用,每次引用都会创建独立的流程实例,互不影响。
3.4 如何优化复杂流程的执行效率?
- 合理设计节点粒度,避免过于复杂的单个节点
- 充分利用并行执行功能,提高处理效率
- 定期检查和优化数据交互逻辑,减少不必要的数据传输
- 为关键节点设置合理的超时时间,避免长时间阻塞