跳到主要内容
版本:Next

标准版分体机

产品订货号:SYCPCSSM2105-100004

产品手册:下载链接

组3

硬件参数

产品型号SYCPCSSM2105-100004
触摸显示器配置尺寸21.5                                                                                                                                                                
分辨率1920*1080
显示比例16:9
亮度250cd/㎡(中心点、典型)
对比度1000:1
触摸类型电容式,十点触控
开孔尺寸514.6mm*306.1mm
功耗40W
系统配置CPUi5-7200U
内存8GB
固态硬盘128GB
OS系统操作系统Windows10 IOT LTSC 64位,版本号:21H2
电源电源输入DC12~24V电源输入
功耗65W
接口USB4USB3.0,2USB2.0
串口6COM(2RS232/485/422 DB9串口,4*RS232 DB9 串口)
网口2*RJ45 (1000M)
WIFI1*WIFI 双频(支持2.4G&5G)
4G模块选配
显示1HDMI,1VGA
环境测试抗冲击10g加速度,11ms周期
随机振动5-500Hz,1Grms
正弦振动5-500Hz,2G无操作
可靠性7*24h
工作温度-10~50℃(使用SSD)
存储温度-20~60℃(使用SSD)
工作湿度10%~95%(非凝结)
抗干扰EMI/EMS干扰检测标准
物理特征外壳铝合金
尺寸(L/W/H)(L)195mm*(W)148mm*(H)57mm

软件功能

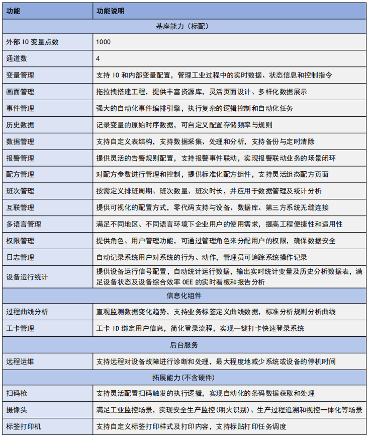
功能功能说明
基座能力
外部IO变量点数1000
通道数4
变量管理支持IO和内部变量配置,管理工业过程中的实时数据、状态信息和控制指令
画面管理支持AI画面自动生成及拖拉拽搭建工程,提供丰富资源库,灵活页面设计、多样化数据展示
事件管理强大的自动化事件编排引擎,执行复杂的逻辑控制和自动化任务
历史数据记录变量的原始时序数据,可自定义配置存储频率与规则
数据管理支持自定义表结构,支持数据采集、处理和分析,支持备份与定时清除
报警管理提供灵活的告警规则配置,支持报警事件联动,实现报警联动业务的场景闭环
配方管理对配方参数进行管理和控制,提供标准化配方组件,支持灵活组态配方页面
班次管理按需定义排班周期、班次数量、班次时长,并应用于数据管理及统计分析
互联管理提供可视化的配置方式,零代码支持与设备、数据库、第三方系统无缝连接
多语言管理满足不同地区、不同语言环境下企业用户的使用需求,提高工程便捷性和适用性
权限管理提供角色、用户管理功能,可通过管理角色来分配用户的权限,确保数据安全
日志管理自动记录系统用户对系统的行为、动作,管理员可追踪系统操作记录
设备运行统计提供设备运行信号配置,自动统计运行数据,输出实时统计变量及历史分析数据表,满足设备状态及设备综合效率OEE的实时看板和报告分析
信息化组件
过程曲线分析直观监测数据变化趋势,支持业务标签定义曲线数据,标准分析规则分析曲线
工卡管理工卡ID绑定用户信息,简化登录流程,实现一键打卡快速登录系统
AI服务
AI生成页面自然语言输入需求,自动生成专业监控页面,将开发时间缩短至分钟级,让工程师能专注于核心业务创新
AI生成脚本输入脚本需求自动生成符合CMS标准的C#脚本,开发效率提升80%以上,显著降低编程门槛
拓展能力(不含硬件和视觉软件集成定制等费用)
扫码枪支持灵活配置扫码触发的执行逻辑,实现自动化的条码数据获取和处理
摄像头满足工业监控场景,实现安全生产监控(明火识别)、生产过程追溯和视控一体化等场景
标签打印机支持自定义标签打印样式及打印内容,支持标贴打印任务调度

外观尺寸图

主机尺寸图

5-1_processed

触摸显示屏尺寸图

9-1_processed