标准版一体机
产品订货号:SYCPCS2105-100004
产品手册:下载链接
3D模型:下载链接

硬件参数
| 产品型号 | SYCPCB2105-100004 | |
|---|---|---|
| 显示特性 | 尺寸 | 21.5 |
| 分辨率 | 1920*1080 | |
| 显示比例 | 16:9 | |
| 亮度 | 300cd/㎡(中心点、典型) | |
| 对比度 | 3000:1 | |
| 触摸类型 | 电容式,十点触控 | |
| 系统配置 | CPU | N97 |
| 内存 | 8GB | |
| 固态硬盘 | 128GB | |
| OS系统 | 操作系统 | Windows10 IOT LTSC 64位,版本号:21H2 |
| 电源 | 电源输入 | DC12~24V电源输入 |
| 功耗 | 65W | |
| 接口 | USB | 1USB3.2(Gen1),3USB 2.0 |
| 串口 | 2COM (RS232/485),2COM ( RS232 ) | |
| 网口 | 2*RJ45 (1000M) | |
| WIFI | 1*WIFI 双频(支持2.4G&5G) | |
| 4G模块 | 选配 | |
| 显示 | 1*HDMI | |
| OS 恢复 | OS Recovery一键系统还原功能(针插入后接通电源可触发) | |
| 环境测试 | 抗冲击 | Operation: 10G@11ms,Non-Operation: 20G@11ms |
| 随机振动 | 5-500Hz, 2Grms(SSD)Operation, 5-500Hz, 1Grms(HDD)Operation | |
| 正弦振动 | 5-500Hz, 2G Non-Operation | |
| 可靠性 | 7*24h | |
| 工作温度 | -10~50℃(使用SSD) | |
| 存储温度 | -20~60℃(使用SSD) | |
| 工作湿度 | 50℃ 95%RH(SSD) | |
| 抗干扰 | EMI/EMS干扰检测标准 | |
| 物理特征 | 尺寸(L/W/H) | 541.8mm336.4mm68.6mm |
| 开孔尺寸(L/W) | 531mm*325.6mm | |
| 安装方式 | 嵌入式/壁挂 | |
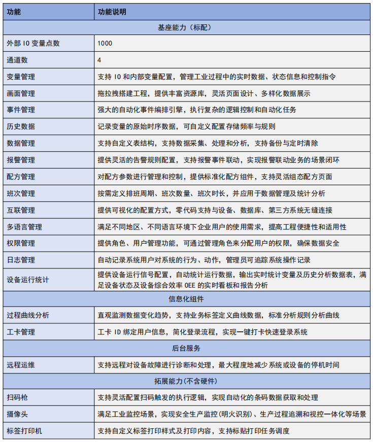
软件功能
| 功能 | 功能说明 |
|---|---|
| 基座能力 | |
| 外部IO变量点数 | 1000 |
| 通道数 | 4 |
| 变量管理 | 支持IO和内部变量配置,管理工业过程中的实时数据、状态信息和控制指令 |
| 画面管理 | 支持AI画面自动生成及拖拉拽搭建工程,提供丰富资源库,灵活页面设计、多样化数据展示 |
| 事件管理 | 强大的自动化事件编排引擎,执行复杂的逻辑控制和自动化任务 |
| 历史数据 | 记录变量的原始时序数据,可自定义配置存储频率与规则 |
| 数据管理 | 支持自定义表结构,支持数据采集、处理和分析,支持备份与定时清除 |
| 报警管理 | 提供灵活的告警规则配置,支持报警事件联动,实现报警联动业务的场景闭环 |
| 配方管理 | 对配方参数进行管理和控制,提供标准化配方组件,支持灵活组态配方页面 |
| 班次管理 | 按需定义排班周期、班次数量、班次时长,并应用于数据管理及统计分析 |
| 互联管理 | 提供可视化的配置方式,零代码支持与设备、数据库、第三方系统无缝连接 |
| 多语言管理 | 满足不同地区、不同语言环境下企业用户的使用需求,提高工程便捷性和适用性 |
| 权限管理 | 提供角色、用户管理功能,可通过管理角色来分配用户的权限,确保数据安全 |
| 日志管理 | 自动记录系统用户对系统的行为、动作,管理员可追踪系统操作记录 |
| 设备运行统计 | 提供设备运行信号配置,自动统计运行数据,输出实时统计变量及历史分析数据表,满足设备状态及设备综合效率OEE的实时看板和报告分析 |
| 信息化组件 | |
| 过程曲线分析 | 直观监测数据变化趋势,支持业务标签定义曲线数据,标准分析规则分析曲线 |
| 工卡管理 | 工卡ID绑定用户信息,简化登录流程,实现一键打卡快速登录系统 |
| AI服务 | |
| AI生成页面 | 自然语言输入需求,自动生成专业监控页面,将开发时间缩 短至分钟级,让工程师能专注于核心业务创新 |
| 拓展能力(不含硬件和视觉软件集成定制等费用) | |
| 扫码枪 | 支持灵活配置扫码触发的执行逻辑,实现自动化的条码数据获取和处理 |
| 摄像头 | 满足工业监控场景,实现安全生产监控(明火识别)、生产过程追溯和视控一体化等场景 |
| 标签打印机 | 支持自定义标签打印样式及打印内容,支持标贴打印任务调度 |
外观尺寸图
