基础版分体机
产品订货号:SYCPCBSM2105-025602
产品手册:下载链接

硬件参数
| 产品型号 | SYCPCBSM2105-025602 | |
|---|---|---|
| 触摸显示器配置 | 尺寸 | 21.5 |
| 分辨率 | 1920*1080 | |
| 显示比例 | 16:9 | |
| 亮度 | 250cd/㎡(中心点、典型) | |
| 对比度 | 1000:1 | |
| 触摸类型 | 电容式,十点触控 | |
| 开孔尺寸 | 514.6mm*306.1mm | |
| 功耗 | 40W | |
| 系统配置 | CPU | J6412 |
| 内存 | 8GB | |
| 固态硬盘 | 128GB | |
| OS系统 | 操作系统 | Windows10 IOT LTSC 64位,版本号:21H2 |
| 电源 | 电源输入 | DC12~28V凤凰端子 |
| 功耗 | 65W | |
| 接口 | USB | 4USB3.0,2USB2.0 |
| 串口 | 6*COM(COM1&COM2可选调RS485,COM3-6 RS232) | |
| 网口 | 2*RJ45 (1000M) | |
| WIFI | 1*WIFI 双频(支持2.4G&5G) | |
| 4G模块 | 选配 | |
| 显示 | 2HDMI,1VGA | |
| 环境测试 | 抗冲击 | 10g加速度,11ms周期 |
| 随机振动 | 5-500Hz,1Grms | |
| 正弦振动 | 5-500Hz,2G无操作 | |
| 可靠性 | 7*24h | |
| 工作温度 | -10~50℃(使用SSD) | |
| 存储温度 | -20~60℃(使用SSD) | |
| 工作湿度 | 10%~95%(非凝结) | |
| 抗干扰 | EMI/EMS干扰检测标准 | |
| 物理特征 | 外壳 | 铝合金 |
| 尺寸(L/W/H) | (L)248mm*(W)135mm*(H)56.5mm | |
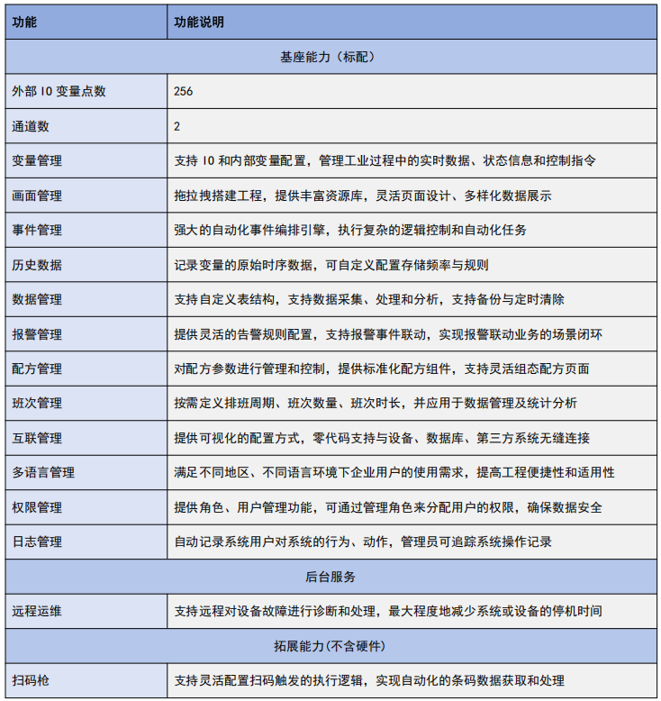
软件功能
| 功能 | 功能说明 |
|---|---|
| 基座能力 | |
| 外部IO变量点数 | 256 |
| 通道数 | 2 |
| 变量管理 | 支持IO和内部变量配置,管理工业过程中的实时数据、状态信息和控制指令 |
| 画面管理 | 支持AI画面自动生成及拖拉拽搭建工程,提供丰富资源库,灵活页面设计、多样化数据展示 |
| 事件管理 | 强大的自动化事件编排引擎,执行复杂的逻辑控制和自动化任务 |
| 历史数据 | 记录变量的原始时序数据,可自定义配置存储频率与规则 |
| 数据管理 | 支持自定义表结构,支持数据采集、处理和分析,支持备份与定时清除 |
| 报警管理 | 提供灵活的告警规则配置,支持报警事件联动,实现报警联动业务的场景闭环 |
| 配方管理 | 对配方参数进行管理和控制,提供标准化配方组件,支持灵活组态配方页面 |
| 班次管理 | 按需定义排班周期、班次数量、班次时长,并应用于数据管理及统计分析 |
| 互联管理 | 提供可视化的配置方式,零代码支持与设备、数据库、第三方系统无缝连接 |
| 多语言管理 | 满足不同地区、不同语言环境下企业用户的使用需求,提高工程便捷性和适用性 |
| 权限管理 | 提供角色、用户管理功能,可通过管理角色来分配用户的权限,确保数据安全 |
| 日志管理 | 自动记录系统用户对系统的行为、动作,管理员可追踪系统操作记录 |
| AI服务 | |
| AI生成页面 | 自然语言输入需求,自动生成专业监控页面,将开发时间缩短至分钟级,让工程师能专注于核心业务创新 |
| 拓展能力 | |
| 扫码枪 | 支持灵活配置扫码触发的执行逻辑,实现自动化的条码数据获取和处理 |
外观尺寸图
主机尺寸图

触摸显示屏尺寸图
